
多维赋能康养,创享银龄未来
2025年11月8日,由中国建筑材料流通协会、北京建筑大学建筑城市规划学院联合建设综合勘察研究设计院有限公司共同主办的"2025第二届中国适老康养产业发展大会暨第二届全国适老化设计大赛颁奖典礼"在北京好苑建国酒店隆重召开。本届大会以"多维赋能康养,创享银龄未来"为主题,成功搭建了一个产、学、研、用一体化的高端交流平台,汇聚全产业链力量,共商适老康养产业发展大计。本次大会由建设综合勘察研究设计院有限公司董事/中国建筑学会适老性建筑专业委员会副主任委员、秘书长李德成担任主持人,主持人以其富有感染力的开场,为大会奠定了专业、活跃且热烈的基调。

全产业链齐聚,共话行业发展
来自协会、科研院所、设计单位、制造企业及康养服务机构等全产业链代表齐聚一堂,包括泰康之家、大家保险、平安保险、阳光保险、复星康养、大爱城、通用技术、寸草春晖、北康养、顺天通养老等康养机构建设与运营单位,栖城设计、天华北方、英国杰典国际建筑等设计机构,以及科勒、佛山照明、苏州真趣、恒洁、威高健康科技、惠达、海尔、美的、海信等适老康养产品及方案供应商。
领导致辞,共绘产业发展蓝图
建设综合勘察研究设计院有限公司总经理周振鸿在开幕致辞中表示:"适老康养产业发展不仅关乎经济效益,更承载着积极应对人口老龄化、提升老年人生活品质、构建老年友好型社会的重大战略意义,是实现'中国式现代化'和'美好生活'的重要实践路径。"

中国建筑材料流通协会会长秦占学、北京建筑大学重大平台建设管理处处长王万鹏也分别致辞,对适老康养产业发展前景表示看好,并对本次大会的初衷给予高度认可。

主旨报告,多元议题深入探讨
本次大会内容丰富,上午举办了适老康养产业供需交流闭门会议,定向邀约产业链上下游嘉宾参与;下午则安排了主题演讲、圆桌论坛和颁奖典礼等环节。
来自复旦大学老龄研究院副院长吴玉韶教授、清华大学建筑学院周燕珉教授、和君咨询合伙人曹卓君女士、北京建筑大学林文洁教授等业界资深专家学者分别就"从老有所养到老有所为"、"居家养老环境改造的关键问题与设计策略"、"适老康养产业的市场机会与未来图景"以及"创造美好生活——适老康养宜居环境及产品品质提升的新课题"等主题发表了精彩演讲。
圆桌论坛,探讨产业创新路径
大会设置了两场圆桌论坛,分别围绕"适老康养空间环境营造与新技术、新产品的应用实践"和"科技赋能养老运营与服务创新"展开深入讨论。来自产业链上下游的企业代表从设计、技术、产品、市场等不同维度出发,探讨如何以一体化思维营造安全、舒适、有尊严的适老康养新空间。
设计大赛颁奖,表彰行业创新成果
大会同期举办了"2025第二届全国适老化设计大赛"颁奖仪式,表彰在适老建筑与空间设计、适老产品设计等领域的优秀作品。大赛评审委员会主席、栖城设计董事合伙人管轶群先生致辞并对参赛作品进行了专业点评。
闭幕致辞,展望未来发展
中国建筑材料流通协会适老康养宜居专委会主席贾敏在闭幕致辞中表示:"面对人口老龄化加速的严峻挑战,适老化改造已从'可选项'变为'必需品'。未来,专委会将围绕'夯实产业基础、激活市场活力、强化服务赋能'的核心目标,通过携手各界将共识转化为行动,共同开创中国适老康养产业的新篇章。"
作为主办方之一,建设综合勘察研究设计院有限公司主持的拾里康城十里堡医养项目改造装修工程方案设计斩获适老建筑与空间设计优秀奖,我院将继续发挥在勘察设计领域的专业优势,携手产业链各方力量,共同推动适老康养产业高质量发展,为构建老年友好型社会贡献力量,真正实现"让每一位老年人享有安全、舒适、便捷的宜居环境"的美好愿景。
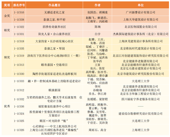
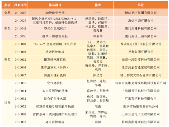
附件:第二届全国适老化设计大赛颁奖典礼获奖名单
大赛评审委员会专家名单
中国建筑材料流通协会适老康养宜居专委会主席 | |
大赛获奖作品名单
(一)适老建筑与空间设计
1、适老建筑与空间设计-项目组

2、适老建筑与空间设计-创作组

(二)适老产品(注:根据大赛组委会及评审专家评估和决定,分为适老产品-量产组和适老产品-设计组。其中,适老产品-量产组划分为适老产品-家居组、适老产品-科技组和适老产品-创新组。)
1、适老产品-家居组

2、适老产品-科技组

3、适老产品-创新组

4、适老产品-设计组

祝贺获奖者,致敬参与者!感谢评审老师的专业与辛劳,感恩各方伙伴的鼎力支持。本届大赛因你们的卓越才华与热忱参与而熠熠生辉。